Instance Verification Kit (IVK)
spin lock @ [96478+32+/linux-3.19-rc1/include/linux/netdevice.h]
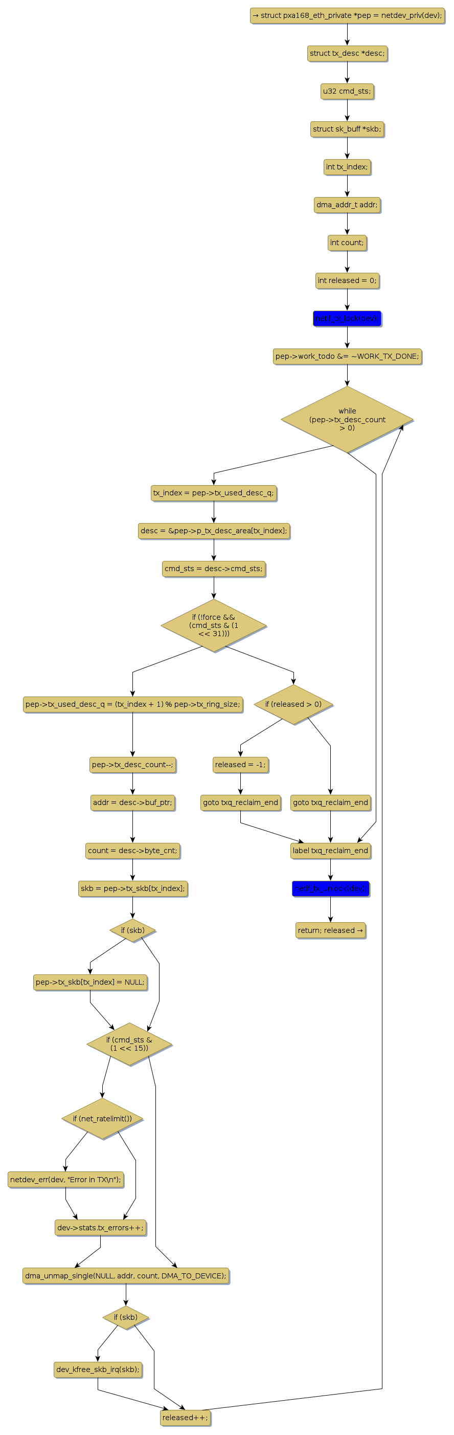
Instance Signature: tx_global_lock
|
The Matching Pair Graph:
|
|
Function Name
|
Control Flow Graph (CFG)
|
Events Flow Graph (EFG)
|
Source Correspondence
|
|
netif_tx_lock
|
|
|
[96409+13+/linux-3.19-rc1/include/linux/netdevice.h]
|
|
netif_tx_unlock
|
|
|
[97110+15+/linux-3.19-rc1/include/linux/netdevice.h]
|
|
txq_reclaim
|
|
|
[19106+11+/linux-3.19-rc1/drivers/net/ethernet/marvell/pxa168_eth.c]
|